10月13日上午,我校第十三届阳光体育运动会暨第四届体育文化节在天健体育场开幕,党委书记韦成龙,纪委书记杨兴龙,副校长周明侠,关工委副主任李云龙,党委委员甄洁洪,各职能处(室)负责人,各学院党总支书记、副书记,院长、副院长出席了开幕式。开幕式由副校长张世英主持。
伴随慷慨激昂的《运动员进行曲》,来自各院部的十一个方阵队和裁判员方阵队依次走过主席台。音乐学院高喊“喜迎十九大,音乐共奋进;校运放异彩,健儿展雄风”的口号,准确地把握时代脉搏,展现出大学生特有的朝气与活力。影视艺术与文化传播学院和生物与环境工程学院的方阵队员分别在主席台下摆出“长大”和“NO.1”的图案,表达了独属于长大学子的青春梦想。
庄严的升旗仪式后,周明侠宣读了本次运动会组委会及仲裁委员会名单。紧接着,运动员代表卫依冰、裁判员代表谭清文分别宣誓。最后,韦成龙宣布我校第十三届阳光体育运动会正式开幕。
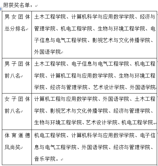
本次运动会历时两天,共设比赛项目31项。其中,男子、女子项目各12项,集体项目7项。我校11个学院代表队共计1095人次参加本次运动会。产生奖牌93枚。其中土木工程学院代表队以287.5分的高分夺得了男女团体总分第一名;计算机工程与应用数学学院巾帼不让须眉,以75分高分获得了女子团体总分第一的好成绩;土木工程学院男运动员们力展土木雄威,以107.5分高分拿下了男子团体总分第一。机电工程学院、电子信息与电气工程学院等6个学院荣获体育道德风尚奖。
闭幕式于10月14日下午举行,副校长周明侠、张世英,关工委副主任李云龙出席了闭幕式并为获奖代表颁奖。学工部部长、“体育道德风尚奖”评选组组长薛平平宣读了评选结果;体育教学部主任、本届校运会总裁判长曾一兵宣布了团体总分排名。最后周明侠宣布本次阳光体育运动会闭幕。
阳光体育运动会拉开了我校体育文化节的序幕,它的举办既给长大学子提供了一个展现阳光、健康、向上精神风貌的精彩舞台,又是当代大学生意志与速度、耐心与活力的体现,在营造积极向上、团结奋进的校园体育氛围上起到重要作用。


第十三届阳光体育运动会开幕式现场

党委书记韦成龙宣布运动会开幕

校领导、各职能处(室)负责人,各学院党总支书记、副书记,院长、副院长出席了开幕式

集体项目——齐心协力

个人项目:男子800米

运动会比赛现场

女子接力赛现场
编辑:肖燕芳
审核:曾一兵 谷建春